0831-2438100/123 info@aitmbgm.ac.in
AITMBGM

Placement & Training Activities

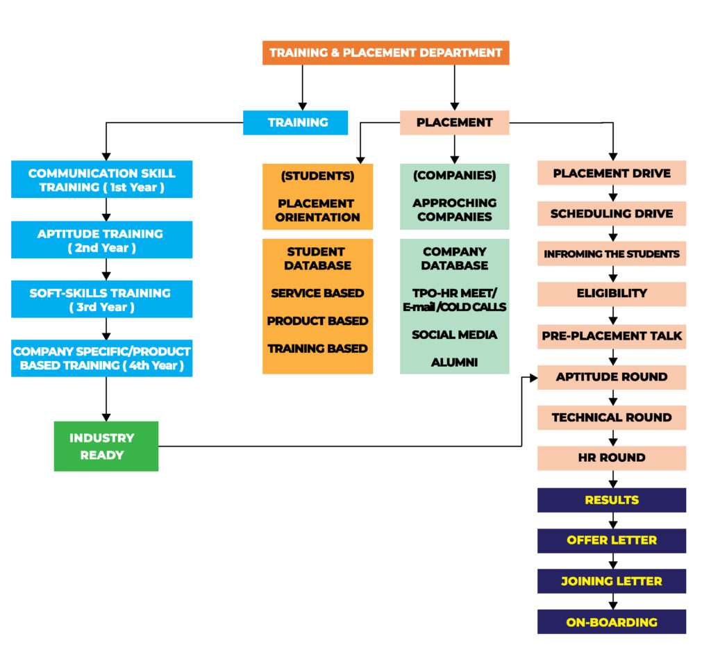
Training & Placement Process

CONTACT US

Angadi Institute of Technology Management
Dr. Suresh C. Angadi Marg, Savagaon Road, Belgaum,
Karnataka 590009

Phone :
0831 243 8123/100

Email Id :
info@aitmbgm.ac.in